Skip to content

Resource

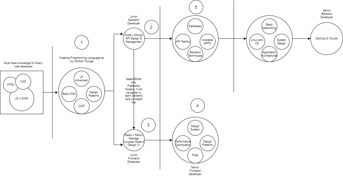
0. Full-stack Army - Welcome | Decision-Making Video

  • Road to a full stack developer

MERN-stack


Last update: July 6, 2022
Created: July 6, 2022