Resource¶
Lecture 3 - Programming Language Foundation - A Bigger Landscape¶
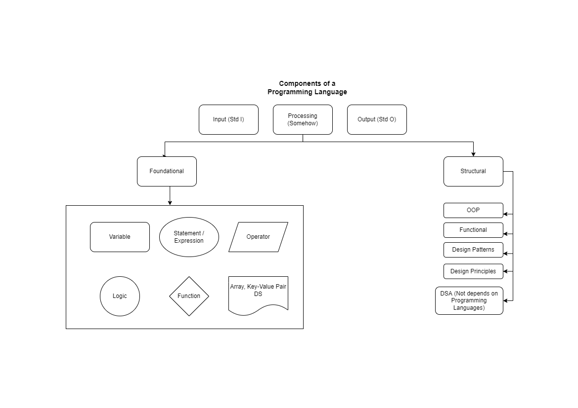
- Programming Language Landscape
- Visualize Programming Syntax e.g. Scratch
When we use function?¶
If requirements change frequently, we use function. You can see this code for a quick understanding.
Important Links¶
- GeeksForGeeks
- Scratch
- Scratch Tutorial Playlist
- [Class Overview](../../class-overview/Lecture-03/README.md
- [Understanding the origin of fundamental concepts] (https://www.tutorialspoint.com/computer_programming/index.htm)
Today's Task¶
- Do a research to find the origins of the fundamentals.
App.js File
Variables helps us to make thing dynamic.
/* let a = 10 + 20 - 1;
let b = 20 + 30 - 1;
let c = 40 + 50 - 1;
let d = 10 + 20 - 1;
let e = 20 + 30 - 1;
let f = 40 + 50 - 1; */
let a = myFunction(10, 20);
let b = myFunction(20, 30);
let c = myFunction(40, 50);
let d = myFunction(10, 20);
let e = myFunction(20, 30);
let f = myFunction(40, 50);
function myFunction(a, b) {
// return a + b - 1;
// return a + b;
return a ** a + b ** b;
}
/**
* If we have data, make a variable for it
*/
Last update: July 6, 2022
Created: July 6, 2022
Created: July 6, 2022